首页
新闻中心
国有产权
招标代理
农村产权
政策法规
资料下载
关于我们
当前位置:
首页
>>
招标代理
>>
采购公告
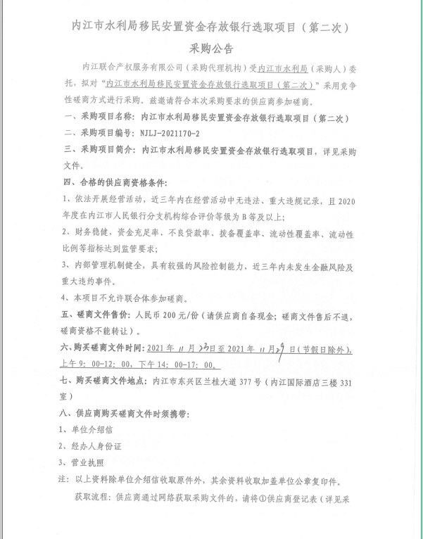
内江市水利局移民安置资金存放银行选取项目(第二次)采购公告
作者:办公室 发布时间:2021-11-22 16:38
报名流程及报名资料.docx
【上一篇】:
威远县教育培训基地电子设备采购项目(第二次)采购公告
【下一篇】:
内江冠泰贸易有限公司大宗物资(钢材类)供应商备选库采购项目采购公告