首页
新闻中心
国有产权
招标代理
农村产权
政策法规
资料下载
关于我们
当前位置:
首页
>>
招标代理
>>
采购公告
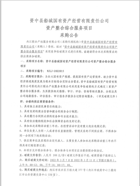
资中县船城国有资产经营有限责任公司资产整合综合服务项目采购公告
作者:办公室 发布时间:2022-03-04 09:34
报名流程及报名资料.docx
【上一篇】:
威远县丰硕农业融资担保有限责任公司汽车采购项目采购公告(第二次)
【下一篇】:
内江冠泰贸易有限公司大宗物资(钢材类)供应商备选库采购项目(第二批次)(第三次)...