首页
新闻中心
国有产权
招标代理
农村产权
政策法规
资料下载
关于我们
当前位置:
首页
>>
招标代理
>>
采购公告
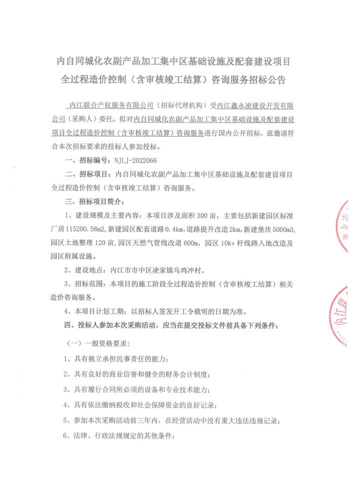
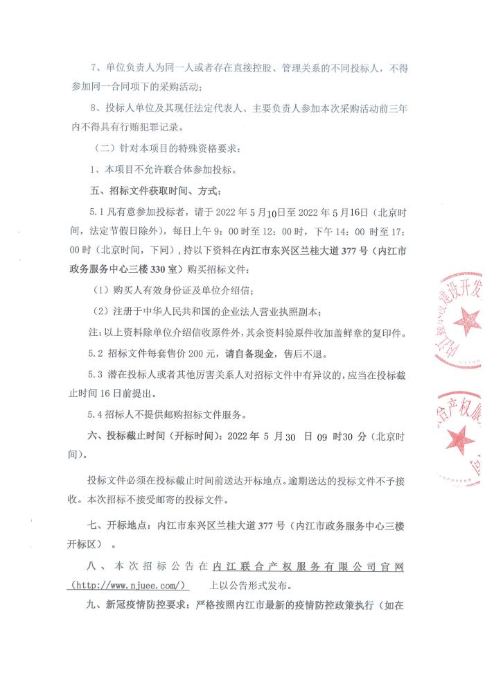
内自同城化农副产品加工集中区基础设施及配套建设项目全过程造价控制咨询服务采购公告
作者:办公室 发布时间:2022-05-09 17:12
【上一篇】:
内江新区内自合作园区基础设施建设项目全过程造价控制咨询服务采购公告
【下一篇】:
内江彩色鱼教育投资发展有限公司甜品手工室室内装修工程项目更正公告