首页
新闻中心
国有产权
招标代理
农村产权
政策法规
资料下载
关于我们
当前位置:
首页
>>
招标代理
>>
采购公告
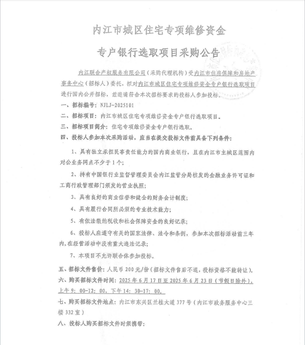
内江市城区住宅专项维修资金专户银行选取项目采购公告
作者:办公室 发布时间:2025-06-16 17:08
【上一篇】:
人保财险四川省内江市分公司交通路职场装饰装修采购项目采购公告
【下一篇】:
内江高新人才发展有限责任公司技术服务外包采购项目采购公告